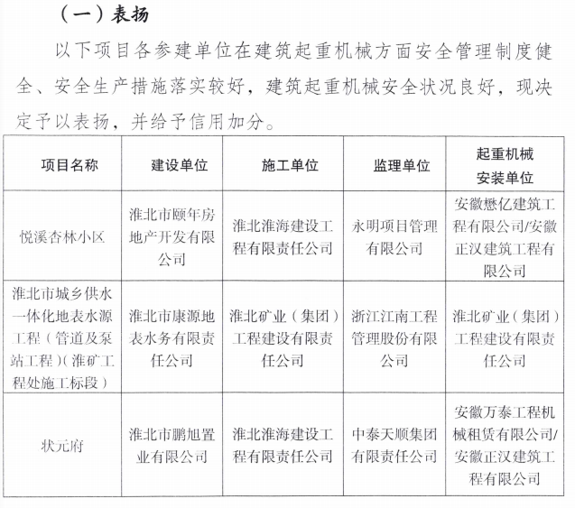
淮海建工公司悅溪杏林小區、狀元府項目獲得通報表揚
2025年7月21日,淮北市建筑工程管理處發布了2025年建筑起重機械安全專項檢查情況通報,淮海建工公司承建的悅溪杏林小區、狀元府兩個項目在安全管理制度健全、安全生產措施落實及建筑起重機械安全狀況良好等方面表現突出,獲得市建管處通報表揚的同時也為公司贏得了信用加分!
淮海建工公司將以此為鞭策,進一步加大對在建項目安全環保監督檢查力度,持續保持安全監管高壓態勢,確保公司安全環保形勢穩中向好發展。

2025年7月21日,淮北市建筑工程管理處發布了2025年建筑起重機械安全專項檢查情況通報,淮海建工公司承建的悅溪杏林小區、狀元府兩個項目在安全管理制度健全、安全生產措施落實及建筑起重機械安全狀況良好等方面表現突出,獲得市建管處通報表揚的同時也為公司贏得了信用加分!
淮海建工公司將以此為鞭策,進一步加大對在建項目安全環保監督檢查力度,持續保持安全監管高壓態勢,確保公司安全環保形勢穩中向好發展。
